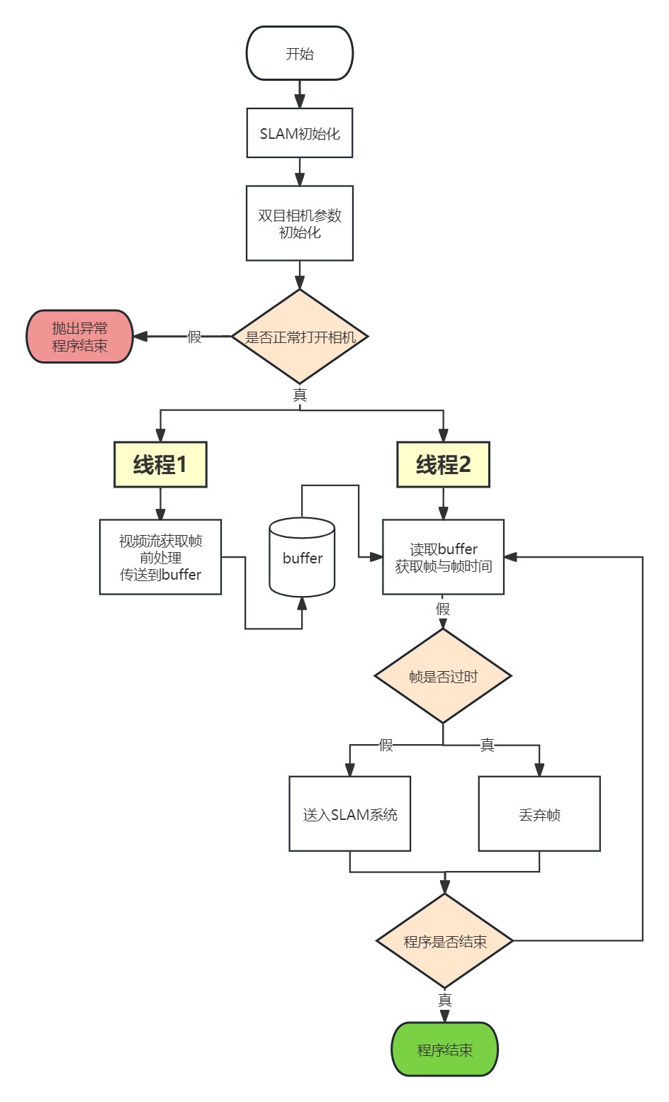
流程框图
.jpg)
StereoRealTime.cc
#include<iostream>
#include<algorithm>
#include<fstream>
#include<iomanip>
#include<chrono>
#include<opencv2/opencv.hpp>
#include "../include/System.h"
#include "./include/StereoCamera.hpp"
int main(int argc, char **argv){
if(argc != 2){
std::cout<<"Usage ./stereo_realtime <numberOfcamera>" <<std::endl;
return -1;
}
// Create SLAM system. It initializes all system threads and gets ready to process frames.
ORB_SLAM2::System SLAM("../Vocabulary/ORBvoc.txt","./config.yaml",ORB_SLAM2::System::STEREO,true);
cout << endl << "-------" << endl;
cout << "Start processing sequence ..." << endl;
StereoCamera sc(3);
sc.getFramStart();
double framTpInterval; // ms time between two fram;
std::chrono::system_clock::time_point initialTp = sc.firstTp();
int counter = 3000;
while (counter--)
{
std::pair<cv::Mat, cv::Mat> farms = sc.firstFrams();
auto framsTp = sc.firstTp();
framTpInterval = std::chrono::duration_cast<std::chrono::milliseconds>(std::chrono::system_clock::now() - framsTp).count();
double framTpSecendFromBegin = std::chrono::duration_cast<std::chrono::microseconds>(framsTp - initialTp).count()/1e6;
std::cout<< "Fram Interval: " <<framTpInterval<<std::endl
<< "Time passed from begein: " << framTpSecendFromBegin <<std::endl
<< "----------------" <<std::endl;
if (framTpInterval > TimeoutThreshold)
std::cout<< framTpInterval <<" 延迟!丢弃帧!"<<std::endl;
else
// Pass the images to the SLAM system
SLAM.TrackStereo(farms.first,farms.second,framTpSecendFromBegin);
sc.pop();
}
std::cout<<"程序正常退出!"<<std::endl;
SLAM.Shutdown();
}